
Conceptualization

Welcome to Futurescape, where you can shape your tomorrow. We are at the forefront of technology-based family entertainment. With AI powered custom experiences, families can create and connect like never before.

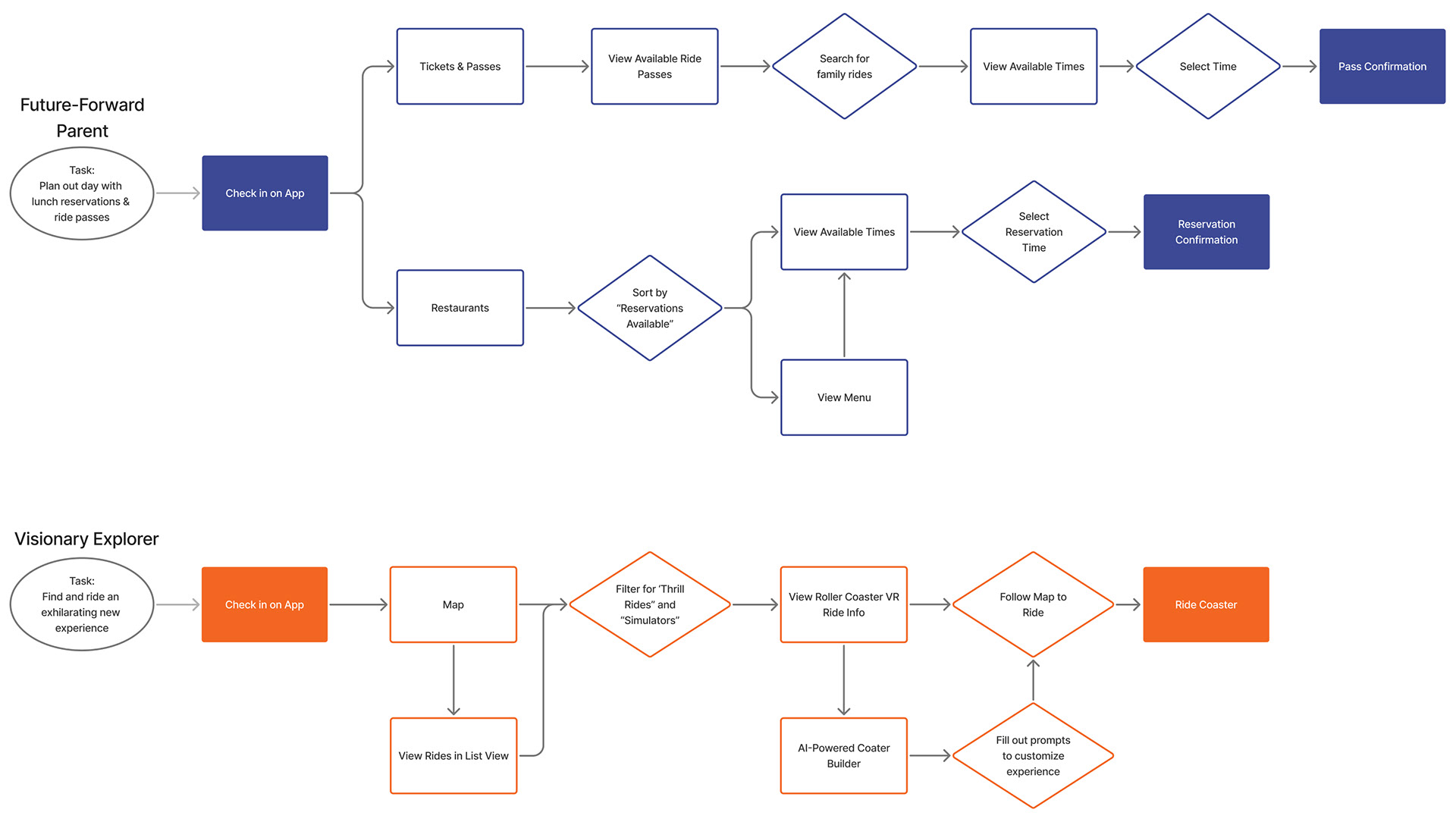
User Archetypes


The Experience



Tickets

Interactivity

Custom VR Experiences




